Trắc Nghiệm Chuyên Đề Dao động Và Sóng điện Từ

  1. Tác giả: LTTK CTV
    Đánh giá: ✪ ✪ ✪ ✪ ✪
    Câu 218:
    Trong mạch chọn sóng của máy thu vô tuyến có mạch dao động gồm cuộn cảm thuần có độ tự cảm L = 0,2 mH và một tụ điện có điện dung thay đổi từ 50 pF đến 450 pF. Máy có thể thu được các sóng vô tuyến trong dải sóng từ:
    • A. 168 m đến 600 m.
    • B. 176 m đến 625 m.
    • C. 200 m đến 824 m.
    • D. 188 m đến 565 m.
    Xem đáp án
     
  2. Tác giả: LTTK CTV
    Đánh giá: ✪ ✪ ✪ ✪ ✪
    Câu 219:
    Một mạch dao động LC lí tưởng ở đầu vào của một máy thu vô tuyến điện. Khi điện dung của tụ C = 40 nF thì mạch thu được sóng điện từ có bước sóng 20 m. Người ta mắc thêm tụ C' với tụ C để thu được sóng có bước sóng 30m. Khi đó, cách mắc và giá trị của C' là:
    • A. C' song song với C; C' = 50 nF.
    • B. C' nối tiếp với C; C' = 50 nF.
    • C. C' song song với C; C' = 20 nF.
    • D. C' nối tiếp với C; C' = 20 nF.
    Xem đáp án
     
  3. Tác giả: LTTK CTV
    Đánh giá: ✪ ✪ ✪ ✪ ✪
    Câu 220:
    Cho mạch dao động lí tưởng gồm cuộn dây L và hai tụ điện C1, C2 (C1 = C2), trong đó hai tụ điện mắc nối tiếp nhau và hai bản tụ C1 được nối với nhau bằng khóa K. Ban đầu K mở, hiệu điện thế cực đại trên hai đầu cuộn dây là \(8\sqrt{6}\) V. Sau đó, đúng thời điểm cường độ dòng điện qua cuộn dây có giá trị hiệu dụng thì đóng khóa K. Hiệu điện thế cực đại ở hai đầu cuộn dây sau khi K đóng là:
    • A. \(12\sqrt{3}\ V.\)
    • B. \(14\sqrt{6}\ V.\)
    • C. \(12\ V.\)
    • D. \(16\ V.\)
    Xem đáp án
     
  4. Tác giả: LTTK CTV
    Đánh giá: ✪ ✪ ✪ ✪ ✪
    Câu 221:
    Chọn câu đúng. Tốc độ truyền sóng điện từ
    • A. phụ thuộc vào cả môi trường truyền sóng và tần số của nó.
    • B. không phụ thuộc vào cả môi trường truyền sóng và tần số của sóng.
    • C. không phụ thuộc vào môi trường truyền sóng nhưng phụ thuộc vào tần số của sóng.
    • D. phụ thuộc vào môi trường truyền sóng nhưng không phụ thuộc vào tần số của sóng.
    Xem đáp án
     
  5. Tác giả: LTTK CTV
    Đánh giá: ✪ ✪ ✪ ✪ ✪
    Câu 222:
    Một mạch dao động lí tưởng có độ tự cảm L. Khi tụ điện có điện dung C1 thì tần số riêng của mạch là f1 = 60 MHz, khi tụ điện có điện dung C2 thì tần số riêng của mạch là f2 = 80 MHz. Ghép các tụ C1, C2 song song thì tần số riêng của mạch là:
    • A. 20 MHz.
    • B. 100 MHz.
    • C. 48 MHz.
    • D. 140 MHz.
    Xem đáp án
     
  6. Tác giả: LTTK CTV
    Đánh giá: ✪ ✪ ✪ ✪ ✪
    Câu 223:
    Một sóng điện từ đang truyền đi từ đài phát sóng ở Hà Nội đến máy thu. Tại điểm A có sóng truyền về hướng Bắc, ở thời điểm nào đó, khi cường độ điện trường là 4 V/m và đang có hướng Đông thì cảm ứng từ là \(\overrightarrow{B}\). Biết cường độ điện trường cực đại là 10 V/m và cảm ứng từ cực đại là 0,15 T. Cảm ứng từ \(\overrightarrow{B}\) có:
    • A. Hướng lên và có độ lớn là 0,06 T.
    • B. Hướng xuống và có độ lớn là 0,06 T.
    • C. Hướng xuống và có độ lớn là 0,075 T.
    • D. Hướng lên và có độ lớn là 0,075 T.
    Xem đáp án
     
  7. Tác giả: LTTK CTV
    Đánh giá: ✪ ✪ ✪ ✪ ✪
    Câu 224:
    Một tụ điện có điện dung C tích điện $Q_0$. Nếu nối tụ điện với cuộn cảm thuần có độ tự cảm $L_1$ hoặc với cuộn cảm thuần có độ tự cảm $L_2$ thì trong mạch có dao động điện từ tự do với cường độ dòng điện cực đại là 20 mA hoặc 10 mA. Nếu nối tụ điện với cuộn cảm thuần có độ tự cảm $L_3 = (9L_1 + 4L_2)$ thì trong mạch có dao động điện từ tự do với cường độ dòng điện cực đại là:
    • A. 4 mA.
    • B. 5 mA.
    • C. 9 mA.
    • D. 10 mA.
    Xem đáp án
     
  8. Tác giả: LTTK CTV
    Đánh giá: ✪ ✪ ✪ ✪ ✪
  9. Tác giả: LTTK CTV
    Đánh giá: ✪ ✪ ✪ ✪ ✪
  10. Tác giả: LTTK CTV
    Đánh giá: ✪ ✪ ✪ ✪ ✪
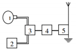
    Câu 227:
    Hình vẽ bên là sơ đồ khối của một máy phát sóng vô tuyến đơn giản. Phát biểu nào sau đây là không đúng?
    01.png
    • A. (3) là mạch biến điệu và (4) là mạch khuếch đại.
    • B. Mỗi máy phát vô tuyến có ít nhất 5 bộ phận cơ bản.
    • C. (5) là anten phát sóng điện từ cao tần.
    • D. (1) là micro và (2) là máy phát điện từ âm tần.
    Xem đáp án